The SEDRIS Data Representation Model
APPENDIX A - Classes
Property Table Reference Control Link

Class Name: Property Table Reference Control Link

Superclass - <Control Link>

Subclasses

This DRM class is concrete and has no subclasses.

Definition

An instance of this DRM class specifies an <Expression>, the value of which determines the index_on_axis field value of all target <Property Table Reference> instances.

Primary Page in DRM Diagram:

Secondary Pages in DRM Diagram:

Example

  1. Consider an instance of a geometric model of a wind sock, which is to be rotated depending on the wind direction; that is, whenever the wind changes, the < Geometry Model Instance> is rotated accordingly.

    The <Rotation> of the applicable <LSR Transformation> controlled by a <Rotation Control Link>, which is driven using values from a < Property Table>. That is, the < Rotation Control Link> is driven by a < Predefined Function>, SE_PREDEF_FUNC_TABLE_VALUE, containing a <Property Table Reference> referring to the <Property Table> containing the rotation values.

    Property Table Reference Control Link, Example 1a

    The wind sock rotates around the Y axis, depending on wind speed. (That is, if the wind speed is zero, it will hang down toward the ground, while if the wind speed is higher, it will straighten out parallel to the ground).

    The <Property Table> is classified as ECC_CONTROL_VALUE, and has a <Table Property Description> specified by SE_VAR_CODE_ROTATION_ANGLE. The < Property Table> specifies, for each EAC_WIND_SPEED value, the angle to which the wind sock should be rotated.

    Property Table Reference Control Link, Example 1b

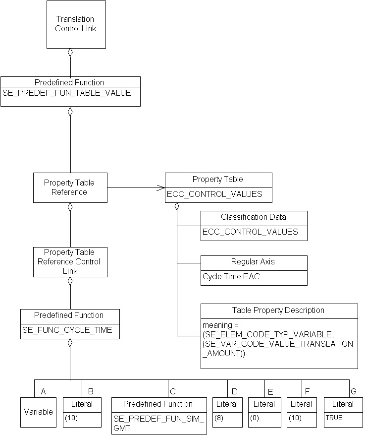
  2. Consider a < Translation Control Link> instance that is to be driven using values from a <Property Table>. The table values that are to be used are to be cycled through 8 times, with each cycle taking 10 seconds. This sequence of cycles is to be triggered from outside the transmittal.

    Property Table Reference Control Link, Example 2a

    The <Translation Control Link>'s controlling <Expression> is a <Predefined Function> instance for SE_PREDEF_FUNC_TABLE_VALUE, whose argument is a <Property Table Reference> instance referring to the <Property Table> containing the translation values.

    Property Table Reference Control Link, Example 2b

    Note that the < Table Property Description> for the control values and the <Variable> instance controlling the referencing expression have the same meaning = { SE_ELEM_CODE_TYP_VARIABLE, { SE_VAR_CODE_TRANSLATION_AMOUNT }}

    The < Property Table Reference Control Link> controls which value is referenced from the <Property Table>, and is itself driven by the SE_PREDEF_FUNC_CYCLE_TIME < Predefined Function>. The cycle length (10 seconds) and the number of cycles (8) are specified as arguments to the function.

    The <Variable> drives the < Property Table Reference Control Link> through the <Predefined Function>, so that it determines which value is referenced from the < Property Table>. To provide the hook for this < Variable> to be set from outside the transmittal, the <Variable> is associated with an <Interface Template> (not shown).

    If this < Translation Control Link> appears inside a <Model>, then to set the <Variable> using another variable from outside the transmittal, the data provider merely has to have the <Geometry Model Instance> supply a <Variable> from its own context for the value of the <Model>'s <Variable>.

FAQs

No FAQs supplied.

Constraints

None.

Composed of (two-way)(inherited)

Component of (two-way)

Inherited Field Elements

SE_String description; (notes)

Field Elements

SE_Integer_Positive expr_index; (notes)

Notes

Fields Notes


description

 A text description of what the <Control Link> is for

expr_index

 For a <Property Table Reference Control Link> instance, this value
 specifies which of the ordered <Expression> components is that
 which controls the index_on_axis value of the affected
 <Property Table Reference> instances.

Prev: Property Table Reference. Next: Property Table Reference Entry. Up:Index.

Last updated: October 1, 2002 Copyright © 2002 SEDRIS™