The SEDRIS Data Representation Model
APPENDIX A - Classes
Colour Index Control Link

Class Name: Colour Index Control Link

Superclass - <Control Link>

Subclasses

This DRM class is concrete and has no subclasses.

Definition

An instance of this DRM class specifies an <Expression> that determines the index field value and / or the intensity_level field value of all target <Colour Index> instances, thus controlling which <Primitive Colour> is referenced by each such <Colour Index> and / or its intensity.

Note that since each controlled <Colour Index> may be bound to a different <Colour Table Group>, and thus to a different primary <Colour Table>, the fact that their index values are the same does not mean that the set of <Colour Index> instances controlled by a given <Colour Index Control Link> reference the same <Primitive Colour>.

Primary Page in DRM Diagram:

Secondary Pages in DRM Diagram:

Example

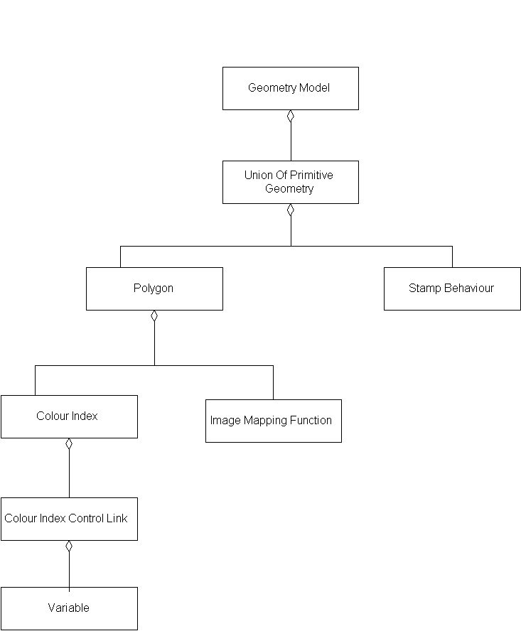
  1. Consider a <Geometry Model> within a <Model> representing a tree, where the geometry consists of a single Polygon defined with <Stamp Behaviour>.

    Colour Index Control Link, Example 1

    The Polygon's appearance is determined by a <Colour Index> and an <Image Mapping Function>. However, for every <Geometry Model Instance> of this tree, the data provider wants to be able to vary the intensity_level of the <Colour Index>, so that its contribution to the overall colour of the tree changes from instance to instance. Consequently, the < Colour Index> has a < Colour Index Control Link>, which specifies a < Variable> that controls the intensity_level of the <Colour Index>, so that each <Geometry Model Instance> can supply its own <Literal> to determine the percent contribution of the < Colour Index> to the appearance of the Polygon.

FAQs

What does a < Colour Index Control Link> instance control?

A <Colour Index Control Link> controls the value of the index stored in a <Colour Index>, the value of the intensity_level stored in the <Colour Index>, or both.

Can a < Colour Index Control Link> instance be used to change which <Colour Table> is accessed within a <Colour Table Group>?

No. The index always refers to the primary <Colour Table>.

Can a < Colour Index Control Link> instance be used to switch a <Colour Index> from one <Colour Table Group> to a different <Colour Table Group>?

No. The link to the < Colour Table Group> is an association within the given transmittal, and associations cannot be changed dynamically.

Constraints

None.

Composed of (two-way)(inherited)

Component of (two-way)

Inherited Field Elements

SE_String description; (notes)

Field Elements

SE_Integer_Unsigned colour_index; (notes)
SE_Integer_Unsigned intensity_level_index; (notes)

Notes

Fields Notes


description

 A text description of what the <Control Link> is for

colour_index

 This specifies which <Expression> component, if any, specifies
 the index field value of the affected <Colour Index> instances.
 If this value is zero, the index field values of the
 <Colour Index> instances are not controlled.

intensity_level_index

 This specifies which <Expression> component, if any, specifies
 the intensity_level field value of the affected <Colour Index>
 instances. If this value is zero, the intensity_level field values
 of the <Colour Index> instances are not controlled.

Prev: Colour Index. Next: Colour Set. Up:Index.

Last updated: October 1, 2002 Copyright © 2002 SEDRIS™